1987 Chevy S10 Fuse Box Diagram : 34 1987 Chevy Truck Fuse Box Diagram - Wiring Diagram List / Fuses are marked by their amerage, hence the 10 on figure 5c.. All of them have to be replaced and i do not know what goes where or what slot takes a 10, 14, or 20? Chevy k 3500 1998 main enigne fuse box/block. It identifies the location of each fuse and its use. Battery, spare fuse, back up, right headlight, acg s, power seat rear defroster, acc, rear a/c, heater motor, cooling fan, hazard, not used, stop, horn. Fuso truck ecu wiring diagram.

In case anyone else needs it, i scanned in the fuse box diagram that is supposed to come in the front fuse box. The fuse block under the hood at the driver's de of the engine compartment. 1987 chevrolet s10 fuse box wiring diagram images database. 151 x 300 gif 21 кб. Location (pictures) and function of each fuse.

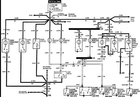
Wiring diagram for entertainment center (radio) in a 1987 ...
Wiring diagram for entertainment center (radio) in a 1987 ... from www.justanswer.com
Assignment of the fuses (1999). Just wondering because none have ever did anything. 1995 chevy s10 4 cyl. I wasn't able to find a single fuse box for a current model civic. .ask if any of you had a picture of the 1985 camaro fuse box diagram.i undestand that haynes or chiltons has it,but that money can be put some where else/. Posted on may 27, 2009. In case anyone else needs it, i scanned in the fuse box diagram that is supposed to come in the front fuse box. I am having trouble finding a diagram to my chevy.

I need to find out why my lower interior lights don't work and radio.sheesh, can't find a fuse problem yet.hate spending big bucks for a mechanic to take 10 seconds.

Honda accord fuse box diagram fuse box diagram pulling fuses is easy. 1995 chevy s10 4 cyl. Fuses are marked by their amerage, hence the 10 on figure 5c. A diagram would be great how do you replace and reinstall the fuse box under the dash on a 1994 chevy silverado and what is. Fuso truck ecu wiring diagram. Pontiac firebird fuse box diagram fuse box diagram if your pontiac firebird has an electrical problem, your fuse. Fuse box diagrams a blown fuse can be a pain to find without the proper diagram. There are no fuses in the box. This guide will let you know what fuse does what. If one or more electrical components begins to draw too much power, then the fuse breaks. Fuso truck dashboard circuit diagram. I found a free 87 wiring manual, join the site and look up location. Does anyone have a fuse box diagram for a 2011 jsw tdi????

.ask if any of you had a picture of the 1985 camaro fuse box diagram.i undestand that haynes or chiltons has it,but that money can be put some where else/. I need a diagram for the fuse box. Chevy k 3500 1998 main enigne fuse box/block. 'three pedals or bust!' 'come for the cars. Cigar lighter / power outlet fuses are located in the instrument panel fuse box.

85 S10 Wiring Diagram Free Picture Schematic - Wiring ...
85 S10 Wiring Diagram Free Picture Schematic - Wiring ... from ww2.justanswer.com
It identifies the location of each fuse and its use. Cigar lighter / power outlet fuses are located in the instrument panel fuse box. I wasn't able to find a single fuse box for a current model civic. The fuse box diagram for a 1996 chevy s10 is located on the back of the panel cover. It appears the tank fuel pump has failed after being ran dry. In fact i found this thread while searching that exact phrase. 1995 chevy s10 4 cyl. Location (pictures) and function of each fuse.

Fuso battery & sensors schematics.

2009 avalanche auxiliary fuse box diagram. The cover is missing along with the diagram. Go online or local parts store (chiltons) or (hanes) manual good luck. I wasn't able to find a single fuse box for a current model civic. There was a post in the automotive forums recently asking about what fuses are used for different circuits. I need to find out why my lower interior lights don't work and radio.sheesh, can't find a fuse problem yet.hate spending big bucks for a mechanic to take 10 seconds. Posted on may 27, 2009. Fuso engine electric management system schematics. I found a free 87 wiring manual, join the site and look up location. If one or more electrical components begins to draw too much power, then the fuse breaks. Btsi fuse, starter relay, ignition switch, oxygen fuse, park lamp, parking light, hvac fuse, hazard lamp, rear defogger relay, heated mirror, rear wiper/washer, stop lamp, high mounted stop lamp, fog lamp relay, heated seat, horn relay, daytime running light relay. It identifies the location of each fuse and its use. The fuse box is located on the driver's side of the instrument panel, behind the cover.

Fuse box chevy s10 2001 diagram ~ electro circuit diaggram. Fuse/relay location fuse amp rating passenger compartment fuse panel description 1 20a turn/hazard lamps 2 10a airbag module 3 20a cigar lighter, data link connector 4 10a glove box lamp, map lamps, power mirrors. Assignment of the fuses (1999). Fuso truck ecu wiring diagram. Need help finding a diagram fora 89 dokota can't locate in any manuel any help would be great.

1988 Chevy 1500 Fuse Box Diagram - Wiring Diagram Schema
1988 Chevy 1500 Fuse Box Diagram - Wiring Diagram Schema from ww2.justanswer.com
It appears the tank fuel pump has failed after being ran dry. .ask if any of you had a picture of the 1985 camaro fuse box diagram.i undestand that haynes or chiltons has it,but that money can be put some where else/. 'three pedals or bust!' 'come for the cars. Where is the fuel pump relay located on a 2000 chevy s10 2.2l (4 cylinder)? Fuses are marked by their amerage, hence the 10 on figure 5c. I found a free 87 wiring manual, join the site and look up location. The fuse block under the hood at the driver's de of the engine compartment. I need to find out why my lower interior lights don't work and radio.sheesh, can't find a fuse problem yet.hate spending big bucks for a mechanic to take 10 seconds.

1995 chevy s10 4 cyl.

Cigar lighter / power outlet fuses are located in the instrument panel fuse box. Chevy k 3500 1998 main enigne fuse box/block. There are no fuses in the box. The fuse block under the hood at the driver's de of the engine compartment. If one or more electrical components begins to draw too much power, then the fuse breaks. 2009 avalanche auxiliary fuse box diagram. In fact i found this thread while searching that exact phrase. Just be a fuse and the clock is on a separate circuit? The fuse box diagram for a 1996 chevy s10 is located on the back of the panel cover. Fuse panel layout diagram parts: And do these all have to be hooked up for one of them o well this is a basic one for our trucks,im not sure if this is what you are looking for? Fuse panel diagram toyota corolla ae86, corolla sport, corolla levin and sprinter trueno (1983, 1984, 1985, 1986, 1987). It identifies the location of each fuse and its use.

By